heytea redesign
Streak Highlight
Reward Page
Streak Dark Patterns
Heytea's loyalty streak system leverages loss aversion and artificial urgency to keep users compulsively engaged. By framing missed visits as a "broken streak," the app nudges users toward unnecessary purchases simply to protect a virtual counter — a textbook example of disguised manipulation masquerading as reward.
Our redesign exposes and untangles these patterns, proposing a transparent reward framework where users retain genuine agency over their loyalty journey.
Preselect Sub
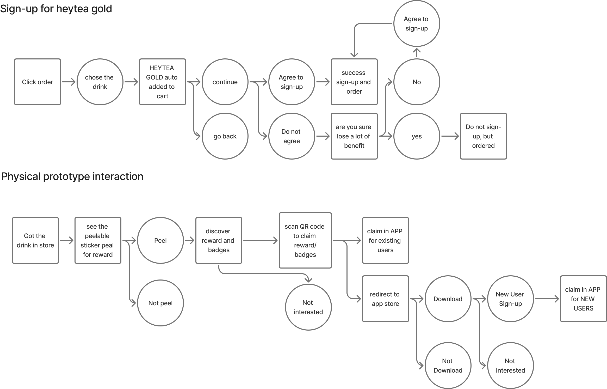
Do Not Agree
Checkout & Subscription Dark Patterns
Heytea's checkout flow employs pre-selected subscription opt-ins and deliberately confusing confirmation dialogs — classic "roach motel" and "trick question" dark patterns. A subscription is silently added to the cart before the user reaches checkout, while the cancellation path is buried in ambiguous language.
The Badges system similarly exploits the endowed progress effect, presenting users with artificially pre-filled progress bars to manufacture a sense of commitment before any genuine engagement has occurred.
Physical prototyping and iteration sessions exploring how users navigate the streak and checkout flows — paired with a visual redesign proposal that prioritises clarity and honest opt-in patterns.